1. 故障现象:伺服驱动器连接相应电机后,在伺服锁定时报ERR14( 过电流) 故障。
2. 故障原因:
(1)电机连接机械负载过重或电机堵转等,导致实际输出电流过大报警。
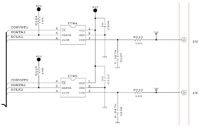
(2)由于输出端负载冲击,出现瞬间电流尖峰,使得控制基板上电流采样回路A/D 转换器IC44,IC45 损坏,电流采样转换值过大,导致CPU 认为过电流而报警。

(3)电流互感器损坏,电流采样值过大。
(4)驱动器输出回路动态制动器回路继电器损坏,触点熔接,伺服锁定时未打开,处于输出端短路状态。

① 默认状态下,伺服OFF/ON 过程中动态制动器动作,如果频繁OFF/ON,动态继电器动作过快,会导致触点熔接损坏。
② 伺服驱动器断电后,由于异常外力或负载过大惯量作用下,强行转动伺服电机,伺服电机工作在发电状态,产生电能与动态制动继电器形成回路,短路电流导致触点损坏。

(5)瞬间负载冲击或短路等原因导致IGBT 模块上下桥臂短路,直流端直通。
3.注意事项
(1)可使电机与机械负载分离后运行,判断是否由于机械负载过重引起过电流报警。
(2)较大负载惯量下,不可使用动态制动器频繁打开/ 关闭伺服。
(3)驱动器连接电机状态下,不可使用外力强行旋转电机。
(4)确保机械负载平稳性,防止过大冲击或电机堵转情况造成产品内部损坏。